扬子江药业集团星空·体育,星空(中国)
Menu
星空·体育,星空(中国)
关于我们
产品中心
新闻中心
CMO业务
星空·体育,星空(中国)
扬子江药业集团星空·体育,星空(中国)
星空·体育,星空(中国)
关于我们
企业简介
企业文化
企业荣誉
股份风采
产品中心
新闻中心
公司新闻
安全环保
CMO业务
星空·体育,星空(中国)
中
|
EN
新闻中心
News Center
公司新闻
安全环保
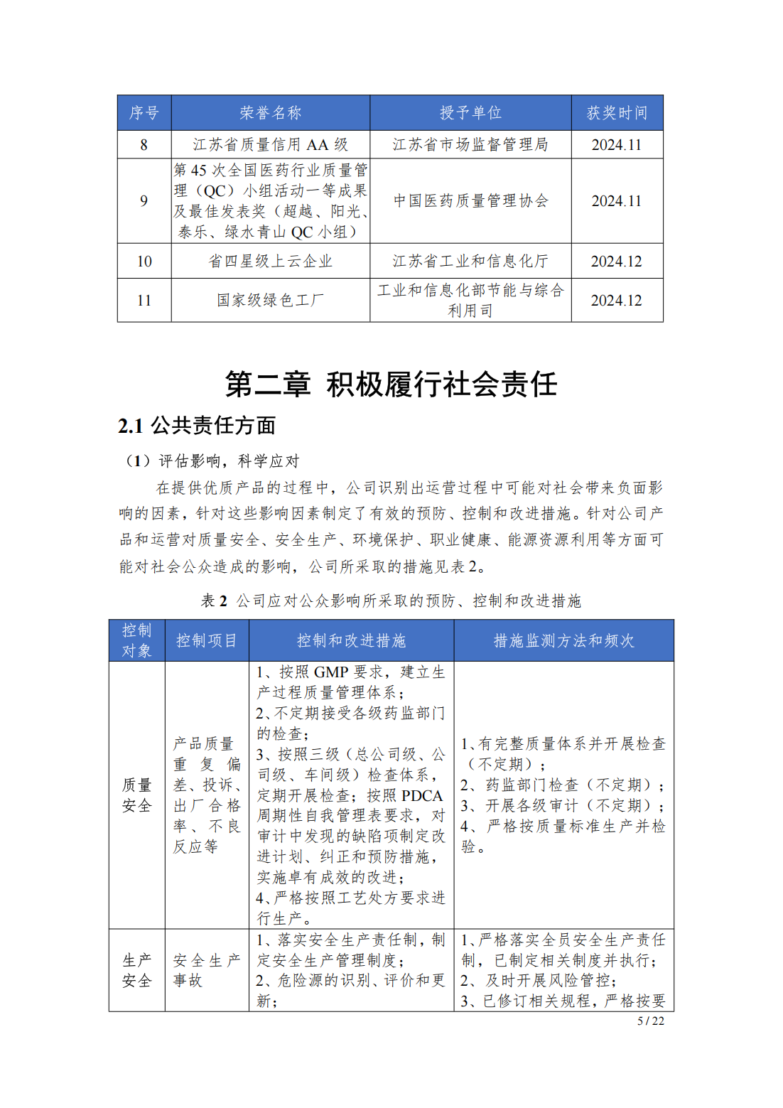
2024年社会责任报告
发布时间:2025-04-16
浏览次数:
0
上一篇:
星空·体育,星空(中国)2023年社会责任报告
下一篇:
星空·体育,星空(中国)2024年危险废物产生及处置情况
返回列表
爱游戏ayx官方网页
|
米兰电竞(中国)官方网站
|
爱游戏ayx官方网页
|
乐竞平台_乐竞(中国)一站式服务平台
|
Uwin电竞
|
荣耀体育官方网页版
|
必威平台
|
威客电竞app下载官方版
|